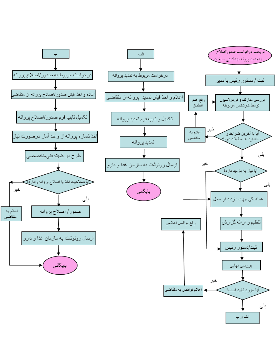
۱- درخواست کتبی صدور یا تمدید پروانه ساخت در سربرگ موسسه با مهر و امضاء مدیرعامل و مسئول فنی شرکت (اسکن شود)
۲-فرم سه برگی ساخت به ازای هر محصول
۳- گواهی رسمی ثبت نام تجاری (نام به فارسی یا عدد باشد)- اظهار نامه و تقاضانامه با ارائه تعهدنامه ۶ ماهه و پذیرش مسئولیت از تاریخ صدور مدرک بلامانع است. حق بهره برداری از مرکز مالکیت معنوی (اداره ثبت علائم تجاری)ظهر نویسی شده قابل قبول است.-طبقات قابل قبول: غذایی:۲۹،۳۰،۳۱،۳۲-آرایشی بهداشتی:۳ و ۵
۴- تصویر صفحه اول و دوم سامانه ثبت منبع دارای کد ده رقمی و خطوط تولید مشخص
*۵- تصویر پروانه بهره برداری صنایع یا جهاد کشاورزی یا پروانه کسب
۶- تصویر کارت فعالیت مسئول فنی از طریق سایت TTAC
*۷- اصل پروانه ساخت قبلی (در صورتی که تمدید پروانه باشد)
۸- صورتجلسه بازدید آزمایشگاه غذا ودارو (در صورت وجود)
۹- قرارداد با آزمایشگاه همکار (در صورت نیاز)
۱۰- صورتجلسه آخرین بازدید اداره نظارت از واحد تولیدی(در صورت وجود)
*۱۱-طرح برچسب و بسته بندی محصول (رعایت ضوابط برچسب گذاری وحاوی نشانگر رنگی تغذیه ای )
12 - تکمیل فرم تعهدنامه مفاد 11 قانون مواد خوراکی و آشامیدنی
۱3-بر اساس ماده ۲۴ قانون تنظیم بخشی از مقررات مالی دولت مصوبه هیات وزیران واریز صدور/ تمدید پروانه ساخت مطابق با آخرین تعرفه مصوب، در درگاه پرداخت الکترونیکی سامانهTTAC
